Suplemen Kolagen Untuk Penuaan Dan Kedutan: Anjakan Paradigma dalam Bidang Dermatologi Dan Kosmetik
Jun 09, 2022
Sila hubungioscar.xiao@wecistanche.comuntuk maklumat lanjut
Kata kunci:penuaan, kolagen oral, kolagen topikal, suplemen kolagen, kedutan
pengenalan:Melambatkan proses penuaan dengan penggunaan suplemen kolagen telah menjadi penggerak dalam bidang dermatologi dan kosmetik. Secara amnya, kolagen oral dan topikal digunakan dalam produk anti-penuaan, seperti yang dilaporkan dalam literatur.
Objektif:Matlamat keseluruhan penyelidikan ini adalah untuk menyusun akibat kolagen oral dengan kolagen topikal dalam mengurangkan atau melambatkan proses penuaan.
Kaedah:Kami melaksanakan carian elektronik dalam Google Scholar dan PubMed. Kami menganggap kajian layak jika ia adalah penyelidikan asal, diterbitkan dalam bahasa Inggeris antara 2010 dan 2020 dan jika ia memberikan maklumat tentang topik kolagen dan penuaan. Kami mendapatkan 12 artikel teks penuh, dan ini telah dinilai oleh penyemak secara bebas.
Keputusan:Semua kajian manusia yang termasuk dalam semakan adalah ujian terkawal rawak yang dijalankan terutamanya di negara berpendapatan tinggi hingga sederhana yang menekankan bahawa kedua-dua suplemen kolagen oral dan topikal membantu melambatkan proses penuaan, tanpa perbezaan yang timbul antara kedua-dua jenis kolagen. Bukti daripada kajian yang disemak mencadangkan bahawa kedua-dua suplemen kolagen meningkatkan kelembapan kulit, keanjalan, dan penghidratan apabila diberikan secara lisan. Selain itu, kolagen mengurangkan kedutan dan kekasaran kulit, dan kajian sedia ada tidak menemui sebarang kesan sampingan suplemen oralnya. Kesimpulan: Kedua-dua kolagen oral dan topikal boleh menyumbang kepada mengurangkan atau melambatkan penuaan kulit. Kajian epidemiologi masa depan dengan saiz sampel yang besar dan langkah susulan yang menyeluruh diperlukan untuk memahami secara menyeluruh potensi kesan kedua-dua jenis kolagen ini terhadap proses penuaan.
pengenalan
Penuaan kulit adalah proses berterusan yang berkaitan dengan penipisan dalam fungsi fisiologi kulit [1]. Kedua-dua faktor semula jadi dan tidak semulajadi menyebabkan manusia dan haiwan mengalami perubahan fisiologi dalam organ yang berbeza mengikut peredaran masa [2]. Penuaan kulit adalah aktiviti pelbagai faktor yang bergantung kepada kedua-dua faktor yang wujud (genetik, hormon, dan metabolik), dan faktor ekstrinsik (pendedahan kekal kepada sinaran UV, merokok, pencemaran udara, bahan kimia, dan pemakanan yang tidak baik) [3,4]. Penuaan mempunyai kesan buruk pada tisu penghubung dalam kulit, yang membawa kepada penurunan dalam serat elastin dan kolagen dan seterusnya mengakibatkan garis halus dan kedutan[3]. Tambahan pula, penuaan mengurangkan pengeluaran proteoglycans dan glycosaminoglycan (seperti asid hyaluronik)) dalam kulit, serta rawan[4].flavonoidHasilnya, tisu kulit menjadi lemah, kehilangan integritinya, dan kulit menjadi kering, tidak dapat mengekalkan kelembapan yang mencukupi. Walaupun pelbagai proses intrinsik boleh menjejaskan proses penuaan, faktor seperti pendedahan kepada matahari, pengambilan cecair, gaya hidup, dan pencemaran boleh memburukkan lagi proses penuaan [1]. Selain itu, kedutan kulit juga berlanjutan apabila ketebalan kulit berkurangan dari semasa ke semasa disebabkan oleh penurunan kolagen [5,6].

Sila klik di sini untuk mengetahui lebih lanjut
Kebanyakan suplemen kolagen yang disyorkan oleh pakar diperkaya dengan peptida yang mengandungi asid amino-termasuk prolin, glisin dan hidroksiprolin-dianggap sebagai komponen penting kolagen[7-9]. Di luar ini, penyelidik telah mendakwa bahawa peningkatan pengeluaran peptida asid hyaluronik dalam fibroblas kulit mendorong penghijrahan fibroblas dan menguatkan kolagen, sekali gus meningkatkan jumlah kelembapan dalam stratum korneum[10].kegunaan hesperidinOleh itu, data sedia ada mencadangkan bahawa kehadiran protein ini dalam badan membantu mengekalkan jumlah kolagen dalam kulit[10]. Tambahan pula, kolagen dianggap penting untuk kesihatan kulit kerana kedua-dua photoaging dan penuaan intrinsik mengurangkan kehadirannya dalam badan[11]. Ini seterusnya menyebabkan penurunan dalam ketebalan kulit, serta kehilangan keanjalan dan fleksibiliti [12].

Cistanche boleh anti-penuaan
Dalam beberapa tahun kebelakangan ini, suplemen kolagen semakin digunakan, kerana ia diiklankan sebagai ubat yang berpotensi melawan proses penuaan[13]. Telah didapati bahawa kolagen ikan laut mempunyai homologi dengan kolagen manusia dan oleh itu ia telah digunakan secara meluas sebagai tambahan nutrisi bersama-sama dengan peptida kolagen [14]: mereka mempunyai profil keselamatan yang sangat baik, biokompatibiliti, bioavailabiliti tinggi dalam penghalang gastrousus manusia, keselamatan, dan bioaktiviti tinggi [15].
Objektif
Penyelidikan semasa mendedahkan bahawa penggunaan kolagen boleh mengakibatkan pengurangan kedutan, peremajaan kulit, dan pembalikan penuaan kulit [16], yang boleh meningkatkan penghidratan dan keanjalan kulit [17]. Walau bagaimanapun, bukti yang ada mengenai jenis kolagen atau mekanisme tindakannya, tempoh untuk menghasilkan hasil yang diingini, dan kesan sampingan belum disemak atau disintesis dengan teliti.cistanche empayar yang hilangIni boleh menimbulkan kontroversi dalam menggunakan kolagen untuk membalikkan proses penuaan. Selain itu, masih belum jelas jenis kolagen (topikal atau oral) yang perlu digunakan untuk menghasilkan kesan yang didambakan ini. Oleh itu, kami menjalankan penyelidikan ini untuk mengumpulkan akibat kolagen oral dengan kolagen topikal dalam mengurangkan atau melambatkan proses penuaan. Kaedah Penyelidik menjalankan penyelidikan ini untuk menilai, mensintesis, dan mengagregatkan bukti yang ada untuk mengukur bagaimana kedua-dua kolagen oral dan topikal digunakan untuk mengurangkan atau melambatkan proses penuaan.
Kriteria Kemasukan dan Pengecualian
Penyelidik menjalankan carian elektronik mengenai sifat kolagen yang berbeza, seperti faedah suplemen kolagen, jenis, mekanisme tindakan, kesan sampingan, dan tempoh masa yang diperlukan untuk menghasilkan keputusan. Kelayakan rangkuman kajian adalah bergantung kepada sama ada penyelidikan itu telah memfokuskan pada kesan suplemen kolagen terhadap pembalikan penuaan dan sama ada ia merupakan kajian asal yang diterbitkan dalam bahasa Inggeris dari 2010 hingga 2020 merentasi kedua-dua negara maju dan membangun. Penyelidik mengecualikan data sekunder, surat kepada editor, laporan kes dan literatur kelabu daripada ulasan ini.
Sumber Maklumat dan Strategi Carian
Penyelidikan itu dijalankan oleh seorang penyelidik yang menyelesaikan carian artikel yang diterbitkan pada tahun 2020, mengimbas pangkalan data seperti PubMed dan Google Scholar. Carian bebas telah dilakukan oleh pengarang, yang meneliti keputusan untuk kajian yang berpotensi sesuai, mendapatkan semula artikel teks penuh yang diperlukan. Penyelidik mengumpulkan istilah carian ke dalam 4 kategori utama mengikut reka bentuk PICOS(Population, Intervention, Comparison, Outcomes, and Study) sebagai rangka kerja untuk merumuskan kriteria kelayakan. Pengkaji mengenal pasti gabungan kata kunci Tajuk Subjek Perubatan (MeSH) dan perkataan teks. Istilah carian yang paling lazim ditemui dalam abstrak dan tajuk termasuk yang berikut: "tambahan kolagen dan penuaan," suplemen kolagen dan kedutan," peranan suplemen kolagen dalam peremajaan kulit, "tambahan kolagen dan pembalikan penuaan," faedah suplemen kolagen dalam mengurangkan penuaan. , "jenis kolagen dalam mengurangkan penuaan," mekanisme suplemen kolagen dalam mengurangkan penuaan" dan "kesan sampingan suplemen kolagen yang digunakan untuk anti-penuaan". Pengekstrakan Data
Semua kajian penyelidikan yang sesuai telah diimport ke dalam fail perisian pengurus rujukan (Endnote, Clarivate Analytics), di mana setiap kajian telah disemak dan tajuk juga disaring untuk pendua. Abstrak tidak dipertimbangkan untuk semakan lanjut, yang tidak meneroka secara eksplisit objektif kajian. Akhirnya, artikel teks penuh bagi artikel german yang tinggal telah diperoleh dan diperiksa. Tindakan ini diikuti dengan mengabstrak dan meringkaskan artikel yang memenuhi kriteria kelayakan menggunakan piawaian proforma. Di samping itu, bibliografi kajian yang tinggal diteliti untuk mengelakkan kehilangan sebarang kajian yang berguna. Proses mencari artikel ini telah dijalankan secara bebas oleh pengarang, dan pertimbangan serta ringkasan yang diekstrak mereka dipadankan untuk mengenal pasti perbezaan dan menyelesaikannya dengan sewajarnya.

Penyemak bebas mengisi helaian pengekstrakan data piawai untuk artikel penyelidikan yang layak. Penyemak membandingkan jadual pengekstrakan data untuk memastikan penemuan penting bagi kajian yang layak dan rintis menguji helaian ini sebelum memulakan proses pengekstrakan. Selain itu, artikel penyelidikan lazim mengenai topik yang dipilih telah disemak untuk menerangkan objektif proforma pengekstrakan data. Sebarang percanggahan antara pengulas bebas telah diselesaikan melalui konsensus antara dua pengulas lain.
Keputusan
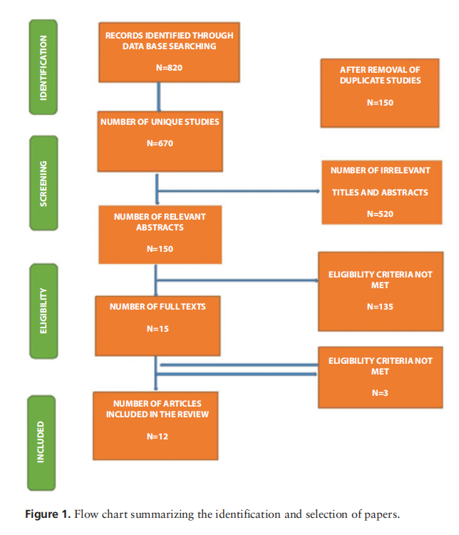
Keputusan Dicapai Berkenaan Strategi Carian Pengkaji menapis artikel yang dikenal pasti pada mulanya mengikut tajuk, kemudian dengan abstrak, dan akhirnya, penilaian artikel teks penuh telah dijalankan, membuang mana-mana artikel yang tidak memenuhi kriteria kelayakan yang telah ditetapkan. Hasilnya, carian awal mengenal pasti 820 petikan dalam PubMed dan Google Scholar; bagaimanapun, 150 artikel adalah pendua. Daripada baki 670 kajian unik, penyelidik menyemak tajuk dan abstrak, mencari 150 abstrak yang berkaitan. Setelah menyemak surat tersebut, 135 artikel tidak memenuhi kriteria kelayakan.pecahan flavonoid tulen mikronisasi 1000 mg kegunaanOleh itu, penyelidik dapat mendapatkan semula teks lengkap 15 artikel, walaupun lebih daripada 12 artikel memenuhi kriteria yang diperlukan dan dimasukkan dalam semakan, seperti yang ditunjukkan dalam Rajah 1. Penggunaan Suplemen Kolagen Lisan: Bukti daripada Kajian Manusia
Satu kajian telah dijalankan di Jepun di mana penulis memberikan peptida kolagen kepada pesakit yang mengalami penuaan, kulit berkedut (Jadual 1). Pesakit ini termasuk 66 wanita dari Jepun yang berumur lebih daripada 40 tahun, yang mana penyelidik merekodkan sebarang peningkatan dalam parameter kulit. Pesakit ini diberi sama ada 10 g kolagen selama 56 hari berterusan atau tiada rawatan langsung (plasebo)[18]. Penulis memerhatikan perbezaan statistik yang ketara dalam kelembapan kulit sepanjang eksperimen, disertai dengan peningkatan ketara dalam kelembapan untuk kumpulan yang dirawat jika dibandingkan dengan kumpulan plasebo. Penganalisis kelembapan kulit digunakan untuk menguji kelembapan kulit; ia adalah peranti mudah alih yang menguji faktor kulit yang berbeza menggunakan

analisis impedans bioelektrik. Tahap kelembapan kulit dipastikan dengan masa yang diambil untuk arus mengalir merentasi kulit. Selain itu, kajian yang sama mendaftarkan wanita Perancis berumur lebih daripada 40 tahun dan mengikuti protokol yang sama untuk rawatan kolagen selama kira-kira 3 bulan berterusan. Apabila selesai rawatan, penulis mendapati peningkatan kelembapan yang patut diberi perhatian dalam kumpulan rawatan kolagen berbanding dengan kumpulan plasebo [18].
Melangkah ke hadapan, penyelidik menjalankan percubaan terkawal rawak (RCT) untuk menilai potensi peptida kolagen [19]. Peserta yang diambil secara rawak ditugaskan untuk menelan sama ada suplemen cecair oral yang mengandungi peptida kolagen (50 ml) atau plasebo setiap hari selama 12 minggu[19].oteflavonoidTiada perbezaan ketara dalam keanjalan kulit telah diperhatikan di antara 2 lengan (Jadual 1). Walau bagaimanapun, dalam analisis subkumpulan, penulis mendapati bahawa peserta kajian yang menjalani pembedahan kosmetik dalam kumpulan rawatan menunjukkan peningkatan dalam keanjalan kulit, berbanding rakan sejawat mereka, yang tidak menunjukkan peningkatan. Setelah selesai kajian, peserta dalam lengan terapeutik mencapai markah yang lebih tinggi dalam beberapa parameter kulit seperti penghidratan dan keanjalan [19].

Dalam RCT lain, wanita diperuntukkan kepada 4 lengan yang berbeza [20]. Lengan pertama menerima 2.5 gram kolagen hidrolisat, lengan kedua diberi 5.0 gram kolagen hidrolisat, lengan ketiga menerima 2.5gram plasebo, dan lengan keempat diberi 5.0 gram plasebo [20] . Peserta diikuti selama kira-kira 60 hari, dan didapati bahawa setiap bahagian rawatan dengan dos hidrolisis kolagen yang berbeza menunjukkan peningkatan yang ketara secara statistik dalam keanjalan kulit apabila disandingkan dengan rakan mereka dalam 2 kumpulan plasebo. Peningkatan dalam keanjalan dapat dilihat di kalangan wanita warga emas agak awal (iaitu, pada 1-susulan bulan)[20]. Tambahan pula, korelasi positif diperhatikan antara rawatan dengan hidrolisis kolagen dan kelembapan dan penyejatan kulit, dengan keputusan yang tidak signifikan secara statistik [20].
Satu lagi RCT dua buta telah dijalankan untuk menilai kesan kolagen (dengan berat molekul rendah) pada keanjalan keanjalan kulit, penghidratan, dan akhirnya berkedut [21]. Kajian ini dijalankan dengan wanita Korea sekurang-kurangnya berumur 40 tahun (n =64) yang secara rawak kepada 1000 mg kolagen atau plasebo setiap hari selama 3 bulan [21]. Penulis mendapati peningkatan yang ketara dalam penghidratan kulit di bahagian rawatan walaupun pada 6 minggu susulan jika dibandingkan dengan kumpulan plasebo. Tambahan pula, parameter kedutan kulit yang berbeza (semua 3 parameter) dan keanjalan kulit (1/3 parameter) ketara meningkat dalam bahagian rawatan jika dibandingkan dengan kumpulan plasebo, seperti ditunjukkan dalam Jadual 1 [21].
Dalam nada yang sama, 1 lagi RCT telah dijalankan untuk mengetahui kesan kolagen hidrolisat yang terdiri daripada dipeptida bioaktif, polihidroksi prolin, dan hidroksipropil-glisin ke atas wanita Cina (n=85) sekurang-kurangnya 35 tahun [ 22]. Kajian ini terdiri daripada 3 kumpulan utama: 1 secara rawak untuk menerima peptida kolagen (kandungan lebih tinggi), 1 secara rawak kepada peptida kolagen (kandungan rendah), dan kumpulan terakhir menerima plasebo [22]. Jumlah tempoh kajian adalah kira-kira 2 bulan, dan peserta mengambil rawatan masing-masing setiap hari. Kedua-dua lengan intervensi menunjukkan peningkatan yang ketara dalam kelembapan kulit, terutamanya di sekitar pipi dan canthus, berbanding kumpulan plasebo, yang tidak menunjukkan peningkatan sedemikian. Selain itu, penemuan juga menunjukkan peningkatan ketara dalam kelembapan dan keanjalan kulit, serta pengurangan kedutan dan kekasaran dalam kumpulan rawatan pertama, tidak seperti kumpulan kedua atau plasebo, seperti yang ditunjukkan dalam Jadual 1 [2] .
Penggunaan Suplemen Kolagen Oral: Bukti daripada Kajian Haiwan
Selain daripada kajian yang dijalankan ke atas manusia, haiwan juga telah diperiksa untuk menilai kesan kolagen [23]. Dalam model haiwan, penulis telah menggunakan penampilan klinikal dan histologi, bersama dengan ekspresi gen, untuk mengkaji hasil yang diperlukan. Satu kajian telah dijalankan untuk menilai akibat hidrolisis kolagen pada 9-tikus berumur sebulan selama 24 minggu. Hasil kajian menunjukkan peningkatan yang ketara dalam kedua-dua pengedaran dan ketumpatan kolagen tersebut dan nisbah antara kolagen jenis I dan jenis II, dengan hubungan dos-tindak balas tertentu [23].
Dalam kajian lain, peptida kolagen diberikan kepada tikus selama satu setengah bulan [24]. Penulis mendapati ekspresi gen yang lebih tinggi, bersama-sama dengan regulasi mereka dalam kulit [24]. Satu lagi kajian telah dijalankan ke atas tikus, di mana mereka diberi makan makanan yang mengandungi hidrolisis kolagen selama kira-kira 3 bulan. Kajian itu mendedahkan peningkatan dalam kandungan air kulit mereka dan peningkatan keanjalan, berbanding tikus dalam kumpulan kawalan, yang tidak mengalami faedah sedemikian [25]. Akhir sekali, tikus diperhatikan pada diet yang kaya dengan polihidroksi prolin dan hidroksipropil glisin selama kira-kira 5 minggu dalam satu kajian lagi. Tikus yang menerima hidrolisat kolagen menunjukkan peningkatan penghidratan kulit [26]. Penggunaan Kolagen Topikal
Permohonan untuk Melambatkan Proses Penuaan
Secara amnya, terdapat lebih sedikit kajian yang menilai kesan kolagen topikal terhadap proses penuaan jika dibandingkan dengan kajian yang dijalankan untuk suplemen kolagen oral. Sebagai contoh, satu yang dijalankan oleh Sanz et al pada tahun 2015 mendedahkan bahawa wanita yang diminta untuk menggunakan produk yang mengandungi kolagen berprestasi lebih baik daripada mereka dalam kumpulan kawalan [27]. Lebih khusus lagi, sekitar tiga perempat daripada wanita yang dirawat menunjukkan kesan anti-kedutan dan peningkatan ketara dalam ketumpatan kulit dan keanjalan kulit mereka selepas 7 hari rawatan [27]. Begitu juga, Matthias et al menjalankan kajian retrospektif di Jerman dan Afrika Selatan pada 480

pesakit dengan kedutan, kulit kendur, parut, dan tanda regangan [28]. Pesakit ini diberikan kolagen perkutaneus selepas menyediakan kulit mereka dengan vitamin dan krim yang diperlukan untuk sekurang-kurangnya 1 bulan [28]. Penemuan menunjukkan bahawa pesakit didapati mempunyai kulit 60 peratus hingga 80 peratus bertambah baik dari sebelum rawatan. Tambahan pula, penyelidik menjalankan pemeriksaan histologi ke atas subset pesakit yang menunjukkan peningkatan ketara dalam pemendapan kolagen dan elastin. Terdapat sekitar 40 peratus penebalan epidermis, terutamanya stratum spinosum, 1 tahun selepas rawatan [28].
Begitu juga, Campos et al menilai akibat penambahan kolagen topikal dan oral dalam peningkatan kulit 60 subjek wanita yang sihat. Penemuan menunjukkan bahawa wanita yang diberi produk topikal menunjukkan peningkatan yang ketara dalam penghidratan dan keanjalan kulit pada akhir 1 bulan. Sebaliknya, kumpulan dengan suplemen oral menunjukkan hasil yang lebih ketara dalam echogenicity dermal dan mengurangkan saiz liang pada akhir 3 bulan tanpa sebarang kesan buruk [29]. Satu lagi kajian menunjukkan bahawa pesakit yang menerima rawatan topikal menunjukkan pengurangan yang ketara dalam jumlah permukaan kedutan, bilangan kedutan, dan purata panjang dan kedalaman kedutan diperhatikan berbanding dengan mereka yang menjalani plasebo.
Di samping itu, aktiviti anti-kedut kompleks tiga peptida topikal (3 peratus ) telah dilaporkan oleh penyelidikan klinikal yang dijalankan oleh Byrne et al pada tahun 2010. Penemuan mereka mencadangkan bahawa penggunaan topikal dengan ketara meningkatkan kulit yang rosak akibat foto pada akhir 1 bulan jika dibandingkan dengan kumpulan plasebo[30]. Kajian-kajian ini mendedahkan pengurangan relatif yang ketara dalam bilangan kedutan dan jumlah permukaan kedutan-bersamaan dengan peningkatan dalam kedalaman dan panjang puratanya pada akhir 1 bulan, antara 10 peratus hingga 28 peratus [30].
Mekanisme Tindakan Suplemen Kolagen Salah satu protein yang banyak terdapat pada manusia ialah kolagen, dan ia membantu mengekalkan struktur, kestabilan, dan kekuatan lapisan kulit [31]. Kajian telah menunjukkan antioksidan dan tindakan reparatif kolagen dalam kulit yang berkedut atau rosak. Kulit mengalami tindakan berganda kolagen: pertama, ia menyediakan kulit dengan komponen penting untuk kedua-dua elastin dan kolagen, dan kedua, ia dilekatkan pada reseptor fibroblast dalam dermis untuk memulakan pengeluaran elastin dan asid hyaluronik [32]. Setakat ini, kolagen oral telah dikaji lebih banyak daripada kolagen topikal. Kesusasteraan yang ada menunjukkan bahawa penggunaan topikal kolagen meningkatkan kedua-dua keanjalan dan tekstur kulit. Walau bagaimanapun, kolagen topikal tidak menyusup sepenuhnya kulit yang dimiliki kepada berat molekulnya yang tinggi [33]. Sebaliknya, pengambilan kolagen oral telah didapati meningkatkan sifat mekanikal dengan meningkatkan kedua-dua ketumpatan dan diameter fibril kolagen [34]. Peptida bioaktif kolagen yang dimakan secara lisan diserap dengan cepat kerana produk kolagen tersebut mempunyai berat molekul yang lebih rendah, mengedarkan peptida ini dengan mudah merentasi beberapa tisu[35]. Selain itu, bukti daripada model haiwan mencadangkan bahawa pemberian kolagen secara oral mengurangkan keamatan penghidratan kulit yang disebabkan oleh sinaran UV dan juga mengurangkan hiperplasia epidermis yang disebabkan oleh sinaran UV[36]. Tambahan pula, pengambilan kolagen oral meningkatkan kandungan lembapan kulit, terutamanya stratum korneum, serta keanjalan kulit, mengurangkan kedutan dan kekasaran [37]. Secara keseluruhan, kolagen menyebabkan peningkatan dalam fibroblas dan protein matriks ekstraselular dan penurunan dalam metalloproteinase. Fibroblas yang semakin meningkat yang terdapat dalam pelbagai lapisan dermis manusia menghasilkan sejumlah besar protein matriks ekstraselular yang meningkatkan kesihatan kulit dan dengan itu memperlahankan penuaan kulit [38].
Kesan Sampingan Suplemen Kolagen Dilaporkan dalam Kajian Manusia
Secara amnya, tiada kesan buruk kolagen oral dan topikal telah diperhatikan dalam mana-mana kajian ini [39]. Tiada kesan sampingan seperti muntah, cirit-birit, loya, atau sembelit yang dilaporkan dalam rawatan atau kumpulan kawalan mana-mana kajian [40]. Sebagai contoh, ujian yang dijalankan pada 2019 dan 2020 tidak menemui kesan buruk kolagen sehingga mereka memerhatikan peserta mereka [39,41]. Penemuan ini juga disahkan oleh penyelidikan oleh Inoue et al pada tahun 2017, di mana mereka menjalankan RCT untuk menilai kesan dos tinggi berbanding rendah kolagen dan plasebo [22]. Begitu juga, Genovese et al telah menunjukkan penemuan yang serupa mengenai kesan sampingan semasa tempoh kajian sambil membandingkan kesan suplemen terhadap keanjalan kulit, kedutan, dan kekasaran dengan plasebo [19]. Selain itu, penemuan ini selanjutnya disahkan oleh kajian yang dijalankan pada tahun 2013 oleh Proksch et al: penulis mendapati tiada kesan sampingan dalam mana-mana daripada 4 kumpulan yang diberikan kepada kolagen dos tinggi, kolagen dos rendah, atau plasebo dos tinggi. , atau plasebo dos rendah [20]. Satu lagi RCT dua buta yang dijalankan ke atas wanita Korea tidak menunjukkan kesan buruk yang berkaitan dengan rawatan atau campur tangan sepanjang tempoh kajian [21]. Begitu juga, tiada kesan buruk kolagen topikal dalam pelbagai kajian [28-30].
Kesimpulan
Berdasarkan literatur sedia ada daripada kajian haiwan dan manusia, nampaknya suplemen kolagen oral meningkatkan keanjalan, turgor, dan penghidratan kulit serta mengurangkan kedutan dan kekasaran kulit. Premis sedia ada mendedahkan bahawa kolagen oral atau topikal tidak lebih baik daripada yang lain; sebaliknya, kedua-dua jenis mengurangkan atau melambatkan penuaan kulit. Oleh itu, produk peptida kolagen boleh dianggap sebagai ubat anti-penuaan oleh pakar dermatologi, terutamanya dalam kosmetik. Walau bagaimanapun, bukti sedia ada tidak memberikan bukti kukuh yang mencukupi untuk suplemen kolagen kerana perbezaan berat kolagen yang diserap secara topikal dan sistemik. Oleh itu, lebih banyak kajian epidemiologi dan intervensi dengan saiz sampel yang besar dan pelantikan susulan yang diperlukan diminta untuk menilai keberkesanan sebatian topikal yang mengandungi kolagen pada kulit yang berkedut dan penuaan sambil membandingkan yang sama dengan suplemen kolagen oral dan bukannya plasebo. Memandangkan trend kedua-dua bentuk penggunaan suplemen kolagen mungkin terus meningkat, penyelidikan yang lebih teliti diperlukan untuk mengesahkan potensi kesan positif mereka sebelum ia digunakan secara meluas.
Salah satu kekuatan kajian yang disertakan ialah reka bentuk penyelidikan, kerana semua kajian mengenai manusia adalah RCT yang memberikan bukti kukuh kerana keseimbangan yang diketahui dan tidak diketahui antara kumpulan rawatan dan kawalan. Walau bagaimanapun, jenis dan dos kolagen tidak serupa di seluruh kajian; oleh itu, kajian lanjut dengan dos yang konsisten dalam tetapan berbeza mungkin diperlukan sebelum membuat sebarang pertimbangan tentang penggunaan kolagen oral. Ini penting kerana sesetengah penyokong kolagen mungkin cuba menggunakan hasil model haiwan kepada manusia, tetapi kajian haiwan tidak boleh digeneralisasikan kepada manusia kerana perbezaan dalam mekanisme fisiologi dan biologi. Dengan cara yang sama, produk kolagen ini biasanya telah diuji dalam sektor maju atau berpendapatan tinggi daripada kumpulan umur yang berbeza. Oleh itu, tiada bukti sama ada produk ini boleh menghasilkan keputusan yang serupa dalam pelbagai populasi yang tinggal di negara berpendapatan rendah hingga sederhana dengan sumber terhad. Oleh itu, ini menjamin replikasi kajian serupa di negara membangun dengan menggunakan reka bentuk kajian yang serupa. Akhir sekali, semakan mendapati tiada kesan sampingan sama ada rawatan kolagen topikal atau oral semasa tempoh kajian, dan kebanyakan kajian telah mengikuti peserta mereka selama 12-24 minggu. Oleh itu, tiada bukti jelas tentang bagaimana produk kolagen ini berfungsi selepas kajian tamat dan sama ada produk ini cenderung untuk menghasilkan kesan buruk dalam jangka masa panjang yang perlu diterokai lebih lanjut.
Artikel ini dipetik daripada Artikel Asal|Konsep Amalan Dermatol. 2022;12(1):e2022018 1
